当前位置:首页 > 资讯 > 正文

就业低迷!女生,选择本科专业一览表(2024)!

女生,选择专业的主旨在于稳定和幸福。

女生选择专业主要考虑:

   1.女生体质与思维特点。

   2.女生升学与就业特点。

   3.女生个性与兴趣差异。

经济下行趋势明显,加之人工老龄化。通常建议女生:

1.医护类含临床医学、口腔医学、医学技能类、护理学、中医学、康复学、药学等。

2.计算机类,主要是计算机+。

3.财经、管理以及语言类(汉语为主)及设计类等。

  女生,选择合适的专业也必须依据选科要求以及所在分数段。

就业低迷!女生,选择本科专业一览表(2024)!

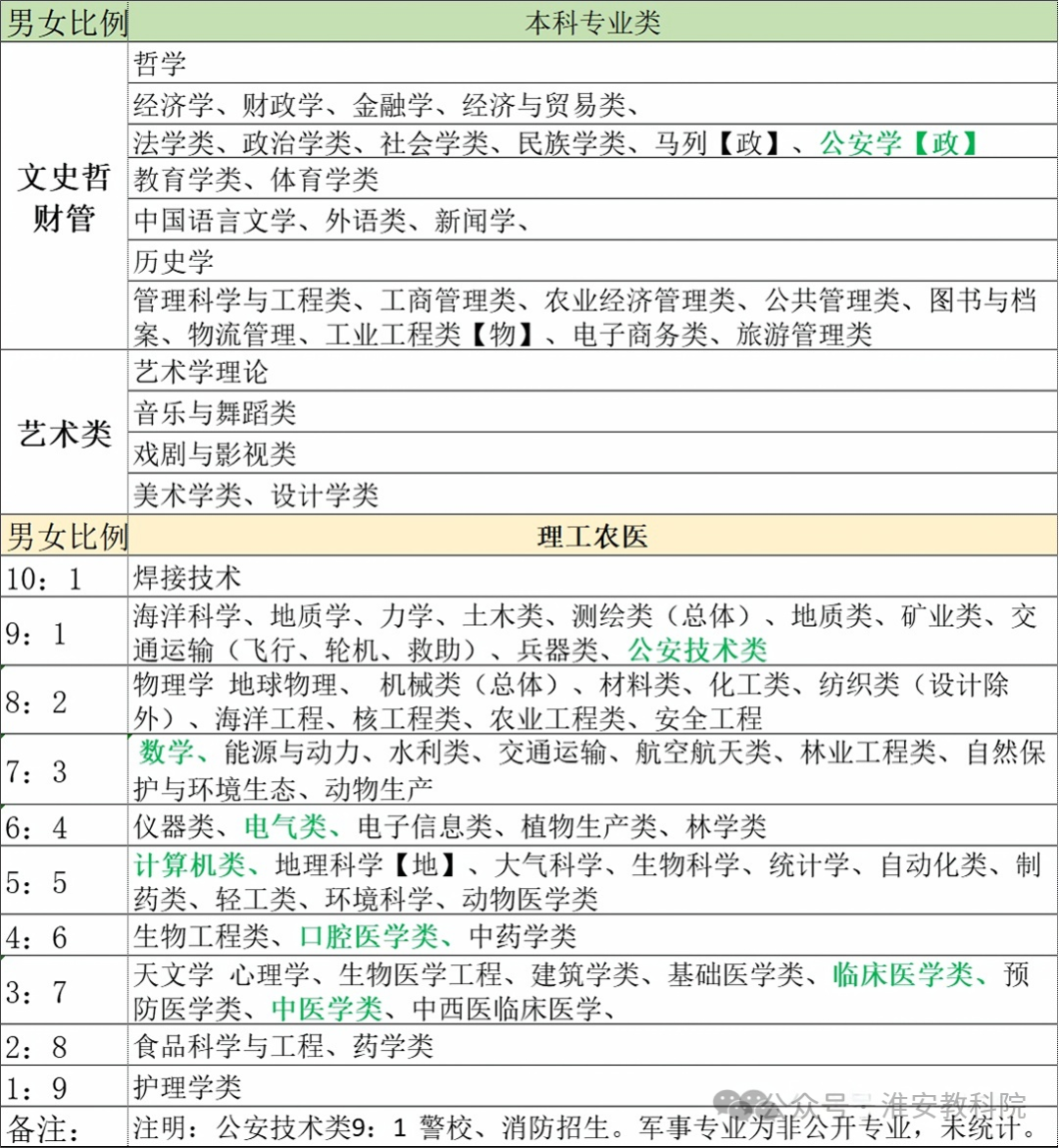
一.女生报考专业总览

主要包括:

1.文史哲财经管理

2.艺术类

3.部分“理工农医”类

就业低迷!女生,选择本科专业一览表(2024)!

   综合各种因素考虑,推荐女生主要专业类有:1.师范、2.医学医技护理药学、3.计算机电子信息自动化、4.金融经济与管理类、法学、动物医学、天文学、大气科学、心理学、统计学、艺术设计学等。

女生专业选择

二、理工农医类专业选择

   对理科女生而言,尤其是物化选科女生,选择”理工农医“专业,是一种务实的选择,需要注意女生适合性。

  依据为权威统计之各专业(类)男女性别比。

01► 

女生不宜之专业

男女比例:

100  焊接技术

91海洋科学、地质学、力学、土木类、测绘类(总体)、地质类、矿业类、交通运输(飞行、轮机、救助)、兵器类。

8 物理学 地球物理、 机械类(总体)、材料类、化工类、纺织类(设计除外)、海洋工程、核工程类、农业工程类、安全工程。

  上述专业类对从业者具有较高身体耐受力要求,女生相当不宜。如若选择,学生学习或生活或存在困难(含就业歧视)。

    注明:公安技术类男女比例91  警校、消防招生。军事专业为非公开专业,未统计。

02► 

女生酌情选择

7 数学 能源与动力、水利类、交通运输、航空航天类、林业工程类、自然保护与环境生态、动物生产。

64仪器类、电气类、电子信息类、植物生产类、林学类。

55地理科学、大气科学、生物科学、统计学、自动化类、制药类、轻工类、环境科学、动物医学类。

46生物工程类、口腔医学类、中药学类。

  以上酌情选择,通常适合女生。

03► 

女生主体选择

3天文学 心理学、生物医学工程、建筑学类、基础医学类、临床医学类、预防医学类、中医学类、中西医临床医学、

28食品科学与工程、药学类。

19护理学类。

以上为女生主体

备注:每个女生都是个体的,专业之选择需要考虑个性、选科与分数段等。

女生专业选择

三、理工农医类专业表

  本文列出新版理工农医之专业。

备注:

招生量的原点多少表明招生量大小。

数字之比为性别比,是女生是否适合之依据之一。

推荐指数为综合判断。

就业低迷!女生,选择本科专业一览表(2024)!

就业低迷!女生,选择本科专业一览表(2024)!

就业低迷!女生,选择本科专业一览表(2024)!

就业低迷!女生,选择本科专业一览表(2024)!

就业低迷!女生,选择本科专业一览表(2024)!

就业低迷!女生,选择本科专业一览表(2024)!

就业低迷!女生,选择本科专业一览表(2024)!

就业低迷!女生,选择本科专业一览表(2024)!

【版权说明】本文整理自网络,用于学习教育使用之目的,若有侵权请留言,我们将及时更正、删除,谢谢!

— E N D —   

2025年高考升学规划早已开始,欢迎各位家长预约线下一对一咨询或定制小型专场讲座,我们多年来坚持立足本地、服务淮安考生家长、秉承以诚相待、坚持不制造焦虑、不忽悠家长、不让家长多花一分冤枉钱的原则,累计服务淮安本地考生已经超过1万人,欢迎添加老师微信咨询进流,福利多多,惊喜不断!

就业低迷!女生,选择本科专业一览表(2024)!

就业低迷!女生,选择本科专业一览表(2024)!

就业低迷!女生,选择本科专业一览表(2024)!

最新文章