当前位置:首页 > 资讯 > 正文

心理咨询师报考条件、考试要求超全解答!2024年报考政策有这些!

为了心理咨询行业更加规范地发展,人社部于2017年取消了心理咨询师资格证考试认定,心理咨询师资格证书从此无法报考。目前国家相关政策还待明确,业内准备也不充分,启动行业统一评价还需要一个过程。

在政策真空期,许多心理学爱好者无证可考,因此许多第三方机构开设了心理咨询培训项目,由合作机构安排培训,由颁证机构负责统考和颁发心理咨询师证书。

这些心理咨询师证书,可以作为持证者受过心理学知识和心理咨询技术培训的证明,也可以供社会机构选拔心理服务工作者的参考。

接下来,本文给大家介绍中科院心理咨询师证书的报考政策、报考条件和考试要求!如果对心理咨询师报考信息或是机构选择有任何疑问,都可以通过下方添加咨询专业老师询问~

心理咨询师报考条件、考试要求超全解答!2024年报考政策有这些!

报考政策

1、报考方式:

目前的心理咨询师报考方式为机构集体代报名。

现在的心理咨询师不接受个人报考,考生需在指定的教育服务机构修满国家规定课时以后,获得结业证书即可通过协助报考,参加考试。

心理咨询师报考条件、考试要求超全解答!2024年报考政策有这些!

2、报考时间:

2024年心理咨询师考试有三个轮次,每个场次的报考时间都是分开的。目前第一场考试已经无法报考了,下面整理了第二场和第三场考试的报考时间。

第二场心理咨询师考试:报名时间为6月12日-7月12日,考试时间为8月11日,上午场10:00-12:30,或下午场14:30-17:00。

第三场心理咨询师考试:报名时间为9月11日-10月11日,考试时间为11月10日,上午场10:00-12:30,或下午场14:30-17:00。

心理咨询师报考条件、考试要求超全解答!2024年报考政策有这些!

报考条件

想要获取心理咨询师证书,需要参加培训学习和参加综合考试。考生参加培训学习没有学历和专业要求,但想要参加综合考试,需要满足以下报考条件。

2024年心理咨询师报考条件,符合以下条件之一即可:

1、具有国家承认的大专以上学历;

2、具有心理学、医学、教育学初级以上职称;

3、大专或本科毕业前一年的在校学生,具有学生证或可出具在校证明。

以上是基本的报考条件,由于各省市报考条件可能不一,建议大家报考前都通过下方查询一下是否符合报名条件!

中专/大专/本科/研究生

报名心理咨询师条件是否符合

扫码提交审核

心理咨询师报考条件、考试要求超全解答!2024年报考政策有这些!

考试要求

1、完成不低于192培训课程学习

考生需要选择任一合作机构报名,参加合作机构根据规定教学方案实施的系统培训。

项目至少要求 192 培训学时的核心课程,合作机构可根据自己的优势和学员的需要安排一些补充课程。

这192个学时的培训课程,包含10门课程,其中6门理论知识和4门操作技能,具体学习内容可以看下面这张图:

心理咨询师报考条件、考试要求超全解答!2024年报考政策有这些!

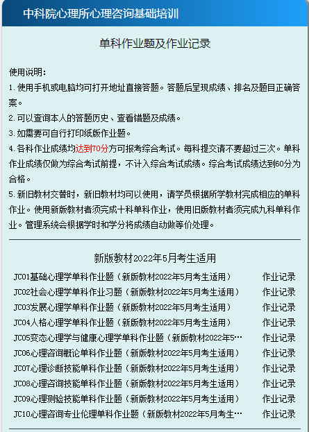
2、单元测试达到70分以上

培训课程有10个单元,每个单元有课后练习,考生需要在完成培训课程学习后,到官网进行完成单元测试,每个单元练习成绩达到70分及以上,才可以申请参加综合考试。

每科单元测试可多次提交,最多不超过三次。考生如果第一次不通过,建议好好复习后再进行二次测试。单元测试不合格者,是无法拿到心理咨询师证书的。

心理咨询师报考条件、考试要求超全解答!2024年报考政策有这些!

心理咨询师考试需要通过授权培训机构培训和报名,为避免错过合适报名时间,请尽快与专业老师联系。全国心理咨询师考试报名正在火热进行中!添加咨询老师进入报名通道!

END

心理咨询师考试

报名通道

心理咨询师报考条件、考试要求超全解答!2024年报考政策有这些!

最新文章